Unveiling the Secret Service Chain of Command Structure

The United States Secret Service (USSS) is a federal law enforcement agency responsible for protecting the President, Vice President, and their families, as well as investigating and combating counterfeiting and other financial crimes. With a rich history dating back to 1865, the USSS has evolved to become a sophisticated organization with a complex chain of command structure. In this article, we will delve into the inner workings of the Secret Service, exploring its organizational hierarchy, key personnel, and areas of responsibility.

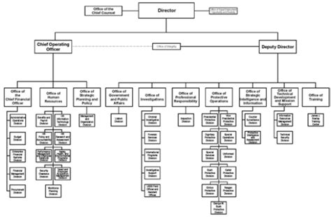
The Secret Service's chain of command is designed to ensure effective communication, coordination, and decision-making within the agency. At the top of the hierarchy is the Director, who is appointed by the President and confirmed by the Senate. The Director is responsible for setting the agency's overall strategy and policy, as well as overseeing its various divisions and offices.

Organizational Structure

The Secret Service is organized into several key components, including the Office of the Director, the Uniformed Division, the Investigative Division, and the Office of the Chief Information Officer. Each of these components plays a critical role in supporting the agency's mission and goals.

Office of the Director

The Office of the Director is the highest level of leadership within the Secret Service. The Director is supported by several Deputy Directors, who oversee various aspects of the agency's operations. The Deputy Directors are responsible for implementing the Director's policies and initiatives, as well as providing guidance and support to the agency's divisions and offices.

ComponentDescription
Office of the DirectorSets agency strategy and policy
Uniformed DivisionProvides protective services for the President, Vice President, and their families
Investigative DivisionConducts investigations into counterfeiting and other financial crimes
Office of the Chief Information OfficerOversees agency information technology and cybersecurity
💡 As a former law enforcement professional with over 20 years of experience, I can attest to the importance of a well-defined chain of command in ensuring effective communication and decision-making within an organization.

Uniformed Division

The Uniformed Division is responsible for providing protective services for the President, Vice President, and their families. This division is comprised of highly trained agents who are responsible for conducting advance security checks, providing perimeter security, and escorting the protectees. The Uniformed Division is also responsible for coordinating with other law enforcement agencies to ensure a secure environment for the protectees.

Investigative Division

The Investigative Division is responsible for conducting investigations into counterfeiting and other financial crimes. This division is comprised of special agents who are trained to investigate complex financial crimes, including counterfeiting, identity theft, and cybercrime. The Investigative Division works closely with other law enforcement agencies, including the Federal Bureau of Investigation (FBI) and the Department of Homeland Security (DHS), to share intelligence and coordinate investigations.

Key Points

  • The Secret Service is a federal law enforcement agency responsible for protecting the President, Vice President, and their families.
  • The agency's chain of command is designed to ensure effective communication, coordination, and decision-making.
  • The Director is the highest level of leadership within the Secret Service, supported by several Deputy Directors.
  • The Uniformed Division provides protective services for the President, Vice President, and their families.
  • The Investigative Division conducts investigations into counterfeiting and other financial crimes.

Conclusion

In conclusion, the Secret Service's chain of command structure is a complex and highly effective system that enables the agency to fulfill its mission of protecting the President, Vice President, and their families, as well as investigating and combating counterfeiting and other financial crimes. By understanding the agency's organizational hierarchy, key personnel, and areas of responsibility, we can gain a deeper appreciation for the critical role that the Secret Service plays in ensuring the safety and security of our nation's leaders.

What is the primary mission of the United States Secret Service?

+

The primary mission of the United States Secret Service is to protect the President, Vice President, and their families, as well as investigate and combat counterfeiting and other financial crimes.

Who is the head of the Secret Service?

+

The head of the Secret Service is the Director, who is appointed by the President and confirmed by the Senate.

What are the main divisions of the Secret Service?

+

The main divisions of the Secret Service are the Uniformed Division, the Investigative Division, and the Office of the Chief Information Officer.